您好,欢迎光临全国高职高专院校书记论坛,今天是:  
首页 论坛简介 通知公告 新闻动态 媒体聚焦 书记视点 论坛资料 联系我们
通知公告 您当前的位置: 首页 >> 通知公告 >> 正文 >>
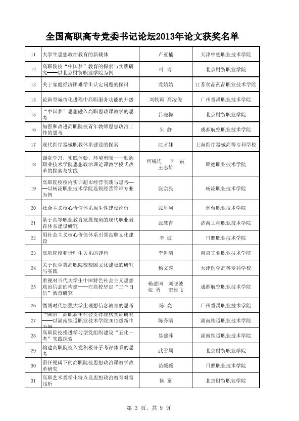
关于2013年论文评审结果的通知
2013-12-04 17:09:12   来源于:

新闻动态 更多>>
通知公告 更多>>
书记视点 更多>>

指导单位:教育部思想政治工作司 全国高专高专党委书记论坛主任委员会
承办单位:杨凌职业技术学院
联系电话:02987083908 投稿邮箱:gzsjlt@163.com 技术支持:杨凌贝塔网络